重要提示
- 线上办理优先:目前绝大部分医保业务都可以通过“随申办”APP、小程序或支付宝/微信的“随申办”服务进行线上办理,无需跑腿,建议优先选择线上渠道。
- 电话咨询:在前往办理前,强烈建议您先拨打对应医保中心的电话,确认所需材料、办公时间以及是否需要预约,以免白跑一趟。
- 地址变更:政府机构地址偶尔会调整,以下信息为最新汇总,但出行前请务必再次通过官方渠道确认。
上海市各区医保中心信息一览
| 区名 | 医保中心地址 | 联系电话 | 办公时间 (参考) |
|---|---|---|---|
| 黄浦区 | 南京东路街道九江路55号 | 021-63587105 | 周一至周五 9:00-11:30, 13:30-17:00 |
| 徐汇区 | 漕溪北路339号(徐家汇商圈) | 021-64870097 | 周一至周五 9:00-11:30, 13:30-17:00 |
| 长宁区 | 仙霞路333号 | 021-62594550 | 周一至周五 9:00-11:30, 13:30-17:00 |
| 静安区 | 西康路296号 | 021-62584545 | 周一至周五 9:00-11:30, 13:30-17:00 |
| 普陀区 | 曹杨路540号 | 021-62545555 | 周一至周五 9:00-11:30, 13:30-17:00 |
| 虹口区 | 飞虹路380号(近临平路) | 021-65861000 | 周一至周五 9:00-11:30, 13:30-17:00 |
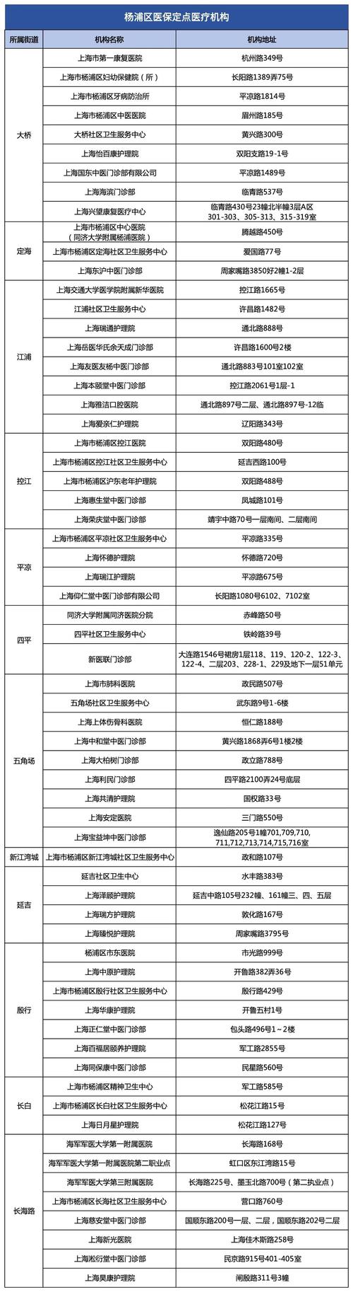
| 杨浦区 | 江浦路588号 | 021-65696000 | 周一至周五 9:00-11:30, 13:30-17:00 |
| 闵行区 | 莘庄地铁南广场莘建东路58弄(靠近莘庄地铁南广场站) | 021-64980000 | 周一至周五 9:00-11:30, 13:30-17:00 |
| 宝山区 | 淞宝路155号(近牡丹江路) | 021-66787000 | 周一至周五 9:00-11:30, 13:30-17:00 |
| 嘉定区 | 嘉定镇街道博乐路70号 | 021-69533555 | 周一至周五 9:00-11:30, 13:30-17:00 |
| 浦东新区 | 浦东新区民生路1408号(近迎春路) | 021-68541234 | 周一至周五 9:00-11:30, 13:30-17:00 |
| 金山区 | 金山大道1800号(近龙宇路) | 021-57972222 | 周一至周五 9:00-11:30, 13:30-17:00 |
| 松江区 | 松江区乐都西路867-869号 | 021-67733555 | 周一至周五 9:00-11:30, 13:30-17:00 |
| 青浦区 | 青浦区公园路200号(近华青南路) | 021-69202500 | 周一至周五 9:00-11:30, 13:30-17:00 |
| 奉贤区 | 奉贤区南桥镇望园路2009号(近环城东路) | 021-67197777 | 周一至周五 9:00-11:30, 13:30-17:00 |
| 崇明区 | 崇明区城桥镇人民路68号(县政府附近) | 021-69696585 | 周一至周五 9:00-11:30, 13:30-17:00 |
| (以下为功能区)** | |||
| 自贸区保税区** | 保税区海关大楼内 | 021-58672200 | 周一至周五 9:00-11:30, 13:30-17:00 |
| 自贸区临港新片区** | 临港新片区环湖西二路888号 | 021-68282000 | 周一至周五 9:00-11:30, 13:30-17:00 |
如何前往?(交通提示)
- 公共交通:以上地址大多位于各区核心地段或交通便利的政府服务集中区,您可以使用“Metro大都会”APP或高德/百度地图查询具体的公交、地铁线路。
- 自驾:政府机构门口通常有严格的交通管制,停车位可能紧张,建议优先选择公共交通出行。
常用业务办理指南
-
医保卡/社保卡申领与补换
(图片来源网络,侵删)- 线上:“随申办”APP → “我要办理” → “社会保障卡”。
- 线下:携带本人身份证原件及复印件,到户籍地或居住地所在的街道社区事务受理服务中心办理,并非直接去区医保中心。
-
医保参保信息查询与变更
- 线上:“随申办”APP → “医保”服务专区,或通过支付宝/微信的“市民中心”。
- 线下:携带本人身份证和医保卡,到区医保中心办理。
-
医疗费用报销
- 线上:符合条件的费用可通过“随申办”或相关医院APP进行“零星报销”申请。
- 线下:携带报销所需的全部材料(发票原件、费用明细清单、病历复印件等),到区医保中心提交。
-
个人账户查询与家庭共济
- 线上:最便捷的方式,在“随申办”或支付宝“市民中心”的医保服务中即可完成查询和绑定家庭成员的操作。
- 首选“随申办”:90%的日常医保业务都可以在线上搞定,省时省力。
- 电话是关键:出门前务必打电话,确认地址、时间和所需材料。
- 分清办事地点:街道社区事务受理服务中心负责卡业务,区医保中心负责政策咨询和信息变更等复杂业务,不要跑错地方。
希望这份详细的指南能帮助到您!

(图片来源网络,侵删)

(图片来源网络,侵删)
