北京交通大学研究生招生全攻略
北京交通大学是教育部直属的全国重点大学,是国家“211工程”、“985工程优势学科创新平台”项目建设高校和“双一流”建设高校,其研究生教育以工科为主,多学科协调发展,在交通运输、信息通信、土木工程、管理科学等领域实力雄厚,深受考生青睐。

(图片来源网络,侵删)
报考基本条件
在报名前,请务必确认自己是否符合以下基本条件:
-
国籍与品德:
- 中华人民共和国公民。
- 拥护中国共产党的领导,品德良好,遵纪守法。
-
学历要求(满足其一即可):
- 国家承认学历的应届本科毕业生(含普通高校、成人高校、普通高校举办的成人高等学历教育等应届本科毕业生)以及自学考试和网络教育届时可毕业本科生,考生录取当年入学前(具体日期以学校当年通知为准)必须取得国家承认的本科毕业证书或教育部留学服务中心出具的《国(境)外学历学位认证书》,否则录取资格无效。
- 具有国家承认的大学本科毕业学历的人员。
- 获得国家承认的高职高专毕业学历后满2年(从毕业后到录取当年入学之日,下同)或2年以上的人员,以及国家承认学历的本科结业生,按本科毕业生同等学力身份报考,同等学力考生报考时,通常需要满足学校提出的具体业务要求,如修完所报考专业大学本科主干课程、提供英语四级成绩等(具体要求请查阅当年招生简章)。
- 已获硕士、博士学位的人员。
-
身体健康状况:
(图片来源网络,侵删)身体和心理健康状况符合国家和学校规定的体检要求。
-
其他要求:
- 报考工商管理硕士、公共管理硕士、工程管理硕士等专业的考生,通常需要满足大学本科毕业后有3年以上工作经验,或获得硕士学位或博士学位后有2年以上工作经验等条件(具体年限以当年专业目录为准)。
- 报考法律硕士(非法学)的考生,前置专业为非法学专业;报考法律硕士(法学)的考生,前置专业为法学专业。
报考流程与关键时间点
研究生招生流程主要包括以下几个阶段,请密切关注每个环节的时间节点。
预报名(9月下旬)
- 时间: 通常在9月底。
- 对象: 主要面向应届本科毕业生。
- 作用: 预报名成功后,生成报名号,正式报名时无需重复填报,信息也可修改,建议所有考生都参加预报名,以免正式报名时网络拥堵。
正式报名(10月)
- 时间: 通常为10月5日-25日,每天9:00-22:00。
- 平台: “中国研究生招生信息网”(简称“研招网”,网址:https://yz.chsi.com.cn/)。
- 在此期间完成网上报名、填报招生单位、报考专业、研究方向、考试科目等信息,并缴纳报名费。
网上确认/现场确认(11月上旬)
- 时间: 通常在11月上中旬,具体时间由各省级教育招生考试机构根据本地区报考情况自行确定和公布。
- 确认网报信息、采集本人图像和指纹等电子信息,逾期不再补办。这是确认报名资格的关键步骤,必须完成!
打印准考证(12月中下旬)
- 时间: 考试前一周左右。
- 方式: 登录“研招网”自行下载打印。
初试(12月底)
- 时间: 通常在12月的倒数第二个周末。
- 科目:
- 第一天上午: 思想政治理论(100分)
- 第一天下午: 外国语(100分)
- 第二天上午: 业务课一(数学或专业课一,150分)
- 第二天下午: 业务课二(专业课二,150分)
成绩查询与复试(次年2月-4月)
- 成绩公布: 通常在2月中下旬。
- 国家线/校线公布: 3月中旬。
- 复试名单公布: 3月中下旬。
- 复试时间: 通常在3月底至4月,复试一般包括专业课笔试、综合面试(含外语口语和听力)、体检等部分。
调剂(3月底-4月)
- 如果初试成绩达到国家线但未达到报考院校复试线,或复试被淘汰,可以参加“调剂”系统,申请其他有缺额的院校。
录取(6月-7月)
- 学校根据考生初试和复试总成绩(通常初试占60%-70%,复试占30%-40%),并结合体检、思想政治表现等情况确定拟录取名单,公示后发放录取通知书。
如何选择专业与导师?
这是备考中最重要的一步,直接关系到你未来2-3年的学习方向和职业发展。
-
专业选择:
- 兴趣导向: 选择自己真正感兴趣且愿意深入研究的领域。
- 能力匹配: 评估自己的本科知识基础、学习能力是否与该专业的课程要求相匹配。
- 职业规划: 思考研究生专业是否有助于实现你的职业目标(就业、读博、考公等)。
- 学校优势: 优先选择北京交通大学的“双一流”建设学科和国家重点学科。
- 交通运输工程(A+): 全国顶尖,是北交的王牌专业。
- 系统科学(A+): 实力同样顶尖。
- 信息与通信工程、计算机科学与技术、土木工程、工商管理、应用经济学、马克思主义理论等也都是优势学科。
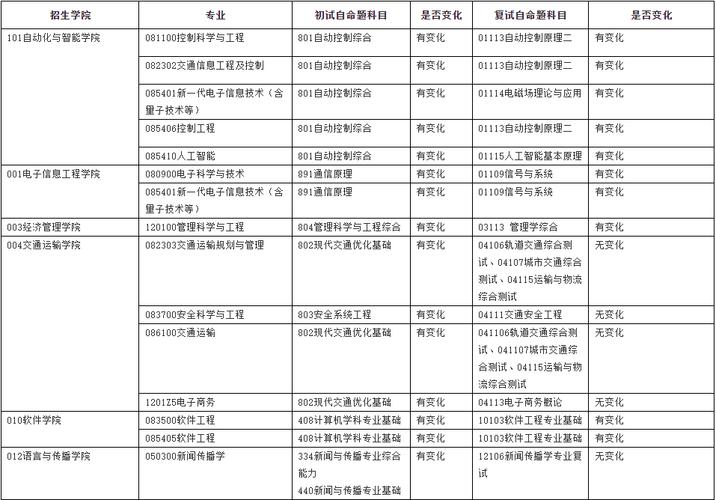
- 查阅招生目录: 务必仔细阅读当年发布的《北京交通大学硕士研究生招生专业目录》,了解各专业的研究方向、考试科目、招生人数、参考书目、是否接收推免生等关键信息。
-
导师选择:
- 研究方向: 导师的研究方向应与你的兴趣和规划一致,可以通过阅读导师的论文、课题组网站来了解。
- 学术水平: 查看导师的职称(教授/副教授)、科研项目、发表论文、获奖情况等。
- 师生关系: 尽可能通过师兄师姐或学术会议了解导师的指导风格、对学生要求、课题组氛围等。
- 联系导师: 在初试成绩公布后、复试前,可以尝试通过邮件联系心仪的导师,邮件内容应简洁明了,包括自我介绍、初试成绩、对导师研究方向的兴趣和了解、附件附上个人简历和成绩单。
备考建议
-
信息搜集:
- 核心渠道: 北京交通大学研究生院官网 (http://gs.njtu.edu.cn/) 是最权威的信息来源,所有招生简章、专业目录、复试方案、通知公告都会在这里发布。
- 辅助渠道: “北京交通大学研究生招生”微信公众号、各学院官网。
-
制定计划:
- 尽早开始: 研究生备考是一场持久战,通常需要至少一年的系统复习。
- 分阶段复习:
- 基础阶段(3月-6月): 过一遍教材,理解基本概念和公式。
- 强化阶段(7月-9月): 结合辅导书和真题,进行第二轮复习,掌握重难点,建立知识体系。
- 冲刺阶段(10月-12月): 研究历年真题,模拟考试环境,查漏补缺,背诵政治和专业课大题。
-
专业课复习:
- 获取信息: 北交的专业课考试相对“透明”,学校通常会提供考试大纲和参考书目,务必找到官方指定的教材。
- 利用真题: 历年真题是复习的“宝典”,通过真题可以了解出题风格、重点章节、题型分值,可以尝试联系考上的学长学姐购买或寻找回忆版真题。
- 重视基础: 北交的专业课考试非常注重基础知识的掌握,概念题和计算题占比较大,一定要把基础打牢。
-
公共课复习:
- 政治: 跟紧主流老师的课程(如肖秀荣、腿姐等),后期重点背诵时事政治和预测卷。
- 英语: 单词是基础,要贯穿始终,多做历年真题,研究阅读理解的出题逻辑,练习写作模板。
- 数学: 北交大部分工科专业考数学一,难度较大,需要投入大量时间,多做题,多总结。
官方信息渠道汇总
为了确保你获取的信息最准确、最及时,请务必关注以下官方平台:
-
北京交通大学研究生院
- 网址: http://gs.njtu.edu.cn/
- 最权威的招生政策、招生简章、专业目录、复试方案、录取通知等。
-
中国研究生招生信息网
- 网址: https://yz.chsi.com.cn/
- 全国统一的网上报名、网上确认、调剂、打印准考证的唯一官方平台。
-
北京交通大学研究生招生网
- 网址: http://yzb.njtu.edu.cn/
- 专门用于研究生招生的网站,信息集中,更新及时。
-
目标学院官网
你所报考专业的具体信息,如导师介绍、复试细则、历年复试分数线等,通常由各学院发布。
-
官方微信公众号
- 搜索并关注“北京交通大学研究生招生”微信公众号,可以第一时间接收推送通知。
祝您备考顺利,成功上岸北京交通大学!
