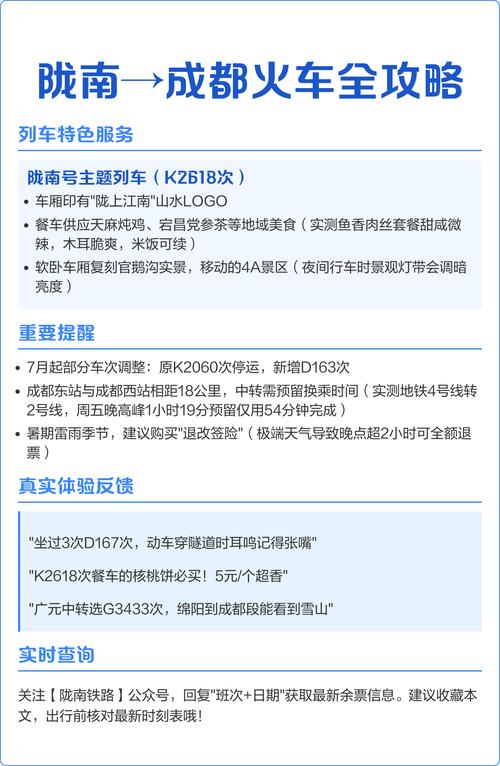
目前没有从成都直达陇南的火车,所有前往陇南的旅客都需要在途中进行一次或多次中转。

(图片来源网络,侵删)
陇南站是兰渝铁路上的一个重要站点,而成都作为西南铁路枢纽,前往陇南最常见、最便捷的中转站是 广元站 或 南充站,在广元站中转是绝大多数旅客的首选,因为衔接更顺畅,总耗时也更短。
下面我将为您提供几种主流的中转方案和时刻表参考。
广元站中转(最推荐)
这是最主流、最高效的方案,流程为:成都 → 广元(高铁),然后在广元站换乘 广元 → 陇南(普速/动车)。
第一步:乘坐高铁从成都到广元
从成都出发,有多个车站可以乘坐高铁前往广元,最方便的是 成都东站 和 成都南站。

(图片来源网络,侵删)
| 车次 | 出发站 | 到达站 | 出发时间 | 到达时间 | 历时 | 备注 |
|---|---|---|---|---|---|---|
| G1702 | 成都东 | 广元 | 07:13 | 08:31 | 约 1小时18分 | 早晨出发,适合当天抵达陇南 |
| G1706 | 成都东 | 广元 | 08:05 | 09:23 | 约 1小时18分 | |
| G880 | 成都东 | 广元 | 09:03 | 10:21 | 约 1小时18分 | |
| G2882 | 成都南 | 广元 | 10:18 | 11:36 | 约 1小时18分 | |
| G2190 | 成都东 | 广元 | 11:15 | 12:33 | 约 1小时18分 | |
| G2886 | 成都南 | 广元 | 13:28 | 14:46 | 约 1小时18分 | |
| G876 | 成都东 | 广元 | 14:13 | 15:31 | 约 1小时18分 | |
| G1708 | 成都东 | 广元 | 16:05 | 17:23 | 约 1小时18分 | |
| G2890 | 成都南 | 广元 | 17:28 | 18:46 | 约 1小时18分 | |
| G2894 | 成都南 | 广元 | 19:28 | 20:46 | 约 1小时18分 |
- 温馨提示:成都东和成都南站的高铁班次非常多,几乎每小时都有,以上仅列出部分代表性车次,您可以根据自己的时间灵活选择。
第二步:在广元站换乘火车到陇南
广元站是换乘大站,高铁和普速/动车在同一站内换乘,非常方便,步行通常只需10-15分钟。
| 车次 | 出发站 | 到达站 | 出发时间 | 到达时间 | 历时 | 备注 |
|---|---|---|---|---|---|---|
| K2616 | 广元 | 陇南 | 09:15 | 11:58 | 约 2小时43分 | 普速列车,性价比高 |
| T333 | 广元 | 陇南 | 10:15 | 12:58 | 约 2小时43分 | 特快列车,速度快 |
| K9433 | 广元 | 陇南 | 12:00 | 14:43 | 约 2小时43分 | 普速列车 |
| K2618 | 广元 | 陇南 | 14:45 | 17:28 | 约 2小时43分 | 普速列车 |
| D7682 | 广元 | 陇南 | 15:40 | 17:46 | 约 2小时06分 | 动车,速度最快 |
| K9435 | 广元 | 陇南 | 17:05 | 19:48 | 约 2小时43分 | 普速列车 |
中转组合示例(以最快的动车为例)
-
组合一(最快总耗时):
- 上午:乘坐 G1702 (07:13成都东发,08:31广元到)
- 换乘:在广元站停留约1小时
- 下午:乘坐 D7682 (15:40广元发,17:46陇南到)
- 总耗时:约10.5小时
-
组合二(性价比高,当日可达):
- 上午:乘坐 G880 (09:03成都东发,10:21广元到)
- 换乘:在广元站停留约2小时
- 下午:乘坐 T333 (12:15广元发,12:58陇南到)
- 总耗时:约4小时(高铁)+ 2.5小时(特快)= 约6.5小时
南充站中转
如果从成都南站出发,选择南充站中转也是一个不错的选择,但总耗时通常会比广元中转长一些。

(图片来源网络,侵删)
第一步:乘坐动车从成都到南充
| 车次 | 出发站 | 到达站 | 出发时间 | 到达时间 | 历时 |
|---|---|---|---|---|---|
| C3699 | 成都南 | 南充 | 08:00 | 09:10 | 约 1小时10分 |
| D1971 | 成都南 | 南充 | 10:20 | 11:30 | 约 1小时10分 |
| D1975 | 成都南 | 南充 | 12:20 | 13:30 | 约 1小时10分 |
第二步:在南充站换乘火车到陇南
南充站到陇南的火车班次相对较少,且多为普速列车。
| 车次 | 出发站 | 到达站 | 出发时间 | 到达时间 | 历时 |
|---|---|---|---|---|---|
| K2616 | 南充 | 陇南 | 11:40 | 17:21 | 约 5小时41分 |
| K2618 | 南充 | 陇南 | 17:05 | 22:46 | 约 5小时41分 |
中转组合示例
- 组合:
- 上午乘坐 C3699 (08:00成都南发,09:10南充到)
- 在南充站换乘 K2616 (11:40南充发,17:21陇南到)
- 总耗时:约9.5小时
飞机 + 汽车(时间最短)
如果您追求速度,且预算充足,可以选择飞机。
- 飞机:乘坐航班从 成都天府国际机场 (TFU) 飞往 陇南成县机场 (LNL),飞行时间约1小时。
- 汽车:抵达陇南成县机场后,需要乘坐机场大巴或打车前往陇南市区(武都区),车程约1小时。
优点:总耗时最短,约4-5小时。 缺点:价格昂贵,受天气影响大,机场距离市区较远。
总结与建议
| 方案 | 总耗时 | 舒适度 | 灵活性 | 价格 | 推荐指数 |
|---|---|---|---|---|---|
| 广元中转 | 6-10小时 | 高 | 非常高 | 中等 | ★★★★★ |
| 南充中转 | 9-11小时 | 中 | 较高 | 中等 | ★★★☆☆ |
| 飞机+汽车 | 4-5小时 | 高 | 低 | 昂贵 | ★★☆☆☆ |
最终建议:
- 首选【广元中转】,这是目前性价比最高、班次最多、最成熟的方案,请根据您在广元站的换乘时间,参考上文的车次组合来规划行程。
- 购票提示:购买联程票可以一次性买好两张票,即使前一趟车晚点,也能保证换乘的权利,您可以在12306App上搜索“成都-陇南”,系统会自动推荐最优的联程换乘方案。
出发前请务必通过官方渠道(如“铁路12306”App或网站)查询最新的列车时刻和余票信息,因为列车时刻表可能会有临时调整。
